网站首页
公司简介
公司简介
组织架构
公司荣耀
大事记
公司文化
公益事业
新闻中心
公司新闻
行业新闻
信息公开
技术实力
质量保证
智能制造
产品展示
前后窗雨刮器
汽车玻璃升降器
人力资源
人才战略
成长计划
员工活动
人才招聘
联系我们
新闻中心
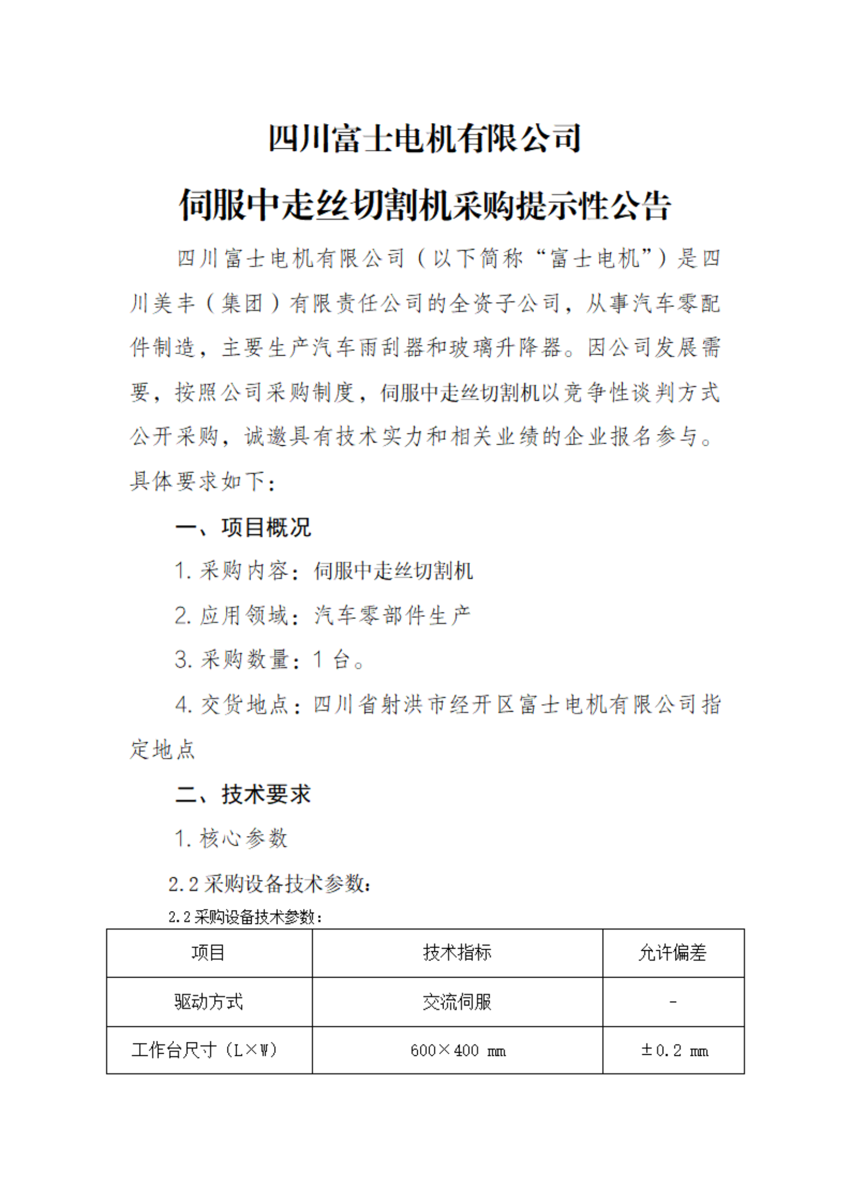
四川富士电机有限公司伺服中走丝切割机采购提示性公告
发布时间:2025-08-06 16:42:38| 浏览次数:
0825-6982409
7368122964@163.com